Monday March 2026

হটলাইন

সেবা এবং ধাপ

নং শিরোনাম সেবার ধাপ কার্যকলাপ
  
আনসার ভিডিপি উন্নয়ন ব্যাংকের মাধ্যমে ক্ষুদ্র ঋণ সেবার প্রসেস ম্যাপ দেখুন
অঙ্গীভূত আনসার মোতায়েনের মাধ্যমে নিরাপত্তা সেবার প্রসেস ম্যাপ দেখুন
জরুরী প্রয়োজনে স্বল্প মেয়াদে আনসার অঙ্গীভূতকরণ দেখুন
সাধারণ আনসার মৌলিক প্রশিক্ষণ (পুরুষ ও মহিলা) এর প্রসেস ম্যাপ দেখুন
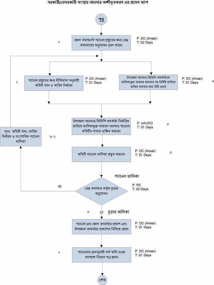
সরকারি ও বেসরকারি সংস্থায় আনসার অঙ্গীভুত করার প্রসেস ম্যাপ দেখুন
পেশাভিত্তিক প্রশিক্ষণের প্রসেস ম্যাপ দেখুন
গ্রাম ভিত্তিক মৌলিক প্রশিক্ষনের (পুরুষ ও মহিলা) প্রসেস ম্যাপ দেখুন
দেখছেন ১ থেকে ৭ পর্যন্ত, মোট ৭ এন্ট্রি

এক্সেসিবিলিটি

স্ক্রিন রিডার ডাউনলোড করুন